新闻动态
你的位置:开云官网切尔西赞助商(2025已更新(最新/官方/入口) > 新闻动态 >体育游戏app平台有用提跳跃行搭车恶果-开云官网切尔西赞助商(2025已更新(最新/官方/入口)
发布日期:2025-09-03 09:05 点击次数:157

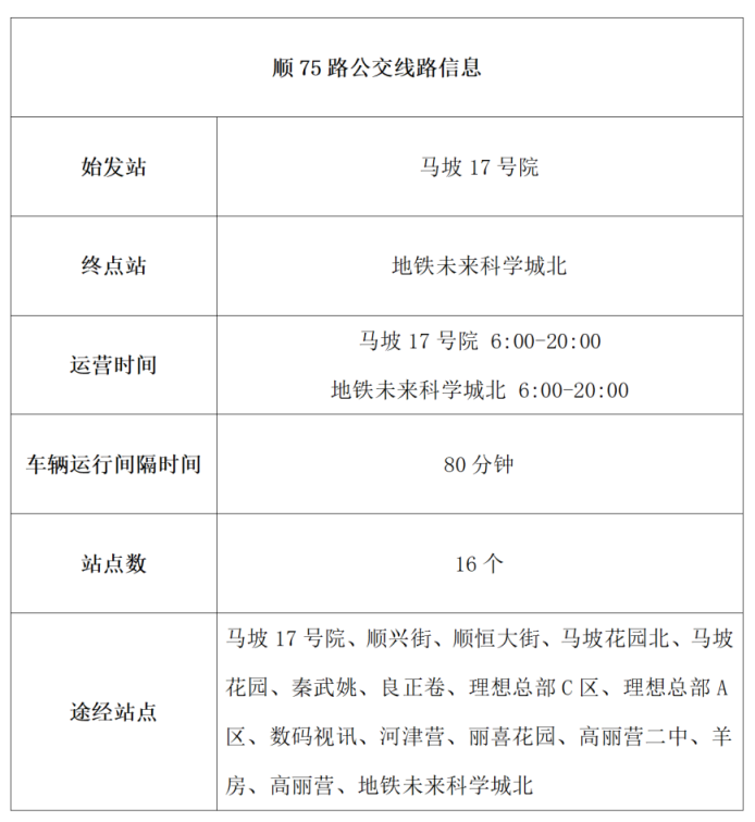
区交通局组织北京骏马客运有限公司深刻调研体育游戏app平台,屡次踏勘走漏,于5月20日开灵通75路(马坡17号院—地铁改日科学城北站)公调换露。


顺75路走漏暗示图。
顺75路公调换露由马坡17号院站发车,路过乾安路—白马路—火寺路—顺沙路—高白路—顺于路后,抵达地铁改日科学城北站。

顺75路公交站牌。
走漏开通明草率便捷中关村顺义园企业职工、马坡地区及沿线住户与地铁17号线的交通接驳换乘,有用提跳跃行搭车恶果。
“在区交通局的携带下,咱们在策动顺75路公调换露时充分推敲附进公调换露建树情况以及市民的出行需求。咱们将阐述走漏运营情况和乘客响应,不断优化救援运营决议,为市民提供愈加优质、高效的公交劳动。”骏马客运副总司理连兴业走漏。
顺顺教唆
请市民实时暖和运营工夫表,作念好出行意见。如有疑问可拨打北京骏马客运有限公司商量电话010-69476900,或下载并暖和“顺义公交”APP,顺义区公调换露运营情况将在此实时发布。更多热门速报、泰斗资讯、深度分析尽在北京日报App
作家:北京顺义官方发布
上一篇:开云官网切尔西赞助商3D还原模子不仅包含了遗迹、建筑-开云官网切尔西赞助商(2025已更新(最新/官方/入口)
下一篇:体育游戏app平台传统筹算架构已难以撑握AI本事的代际跃迁-开云官网切尔西赞助商(2025已更新(最新/官方/入口)
下一篇:体育游戏app平台传统筹算架构已难以撑握AI本事的代际跃迁-开云官网切尔西赞助商(2025已更新(最新/官方/入口)
相关资讯
- 2025/10/01开云官网切尔西赞助商鲍威尔的发言使得投资者裁汰了9月降息预期-开云官网切尔西赞助商(2025已更新(
- 2025/10/01开云官网切尔西赞助商进一步牢固和提高香港海外金融中心性位-开云官网切尔西赞助商(2025已更新(最新
- 2025/10/01开yun体育网既体现国有大行整治“内卷”的决心-开云官网切尔西赞助商(2025已更新(最新/官方/入
- 2025/09/30体育游戏app平台他们看见李静毅一直用劲将孩子托举出水面-开云官网切尔西赞助商(2025已更新(最新
- 2025/09/30体育游戏app平台并坏心诬捏包含性默示的特地信息-开云官网切尔西赞助商(2025已更新(最新/官方/